物流标准化 / Standardization

标准化战略实施

当前位置:首页 >> 物流标准化 >> 标准化战略实施

肇庆市市场监督管理局关于印发《肇庆市实施标准化战略专项资金管理办法》的通知

时间:2021-04-15 14:27:11 | 来源:

肇庆市市场监督管理局关于印发《肇庆市实施标准化战略专项资金管理办法》的通知-1.jpg
肇庆市市场监督管理局关于印发《肇庆市实施标准化战略专项资金管理办法》的通知-2.jpg
肇庆市市场监督管理局关于印发《肇庆市实施标准化战略专项资金管理办法》的通知-3.jpg
肇庆市市场监督管理局关于印发《肇庆市实施标准化战略专项资金管理办法》的通知-4.jpg
肇庆市市场监督管理局关于印发《肇庆市实施标准化战略专项资金管理办法》的通知-5.jpg
肇庆市市场监督管理局关于印发《肇庆市实施标准化战略专项资金管理办法》的通知-6.jpg

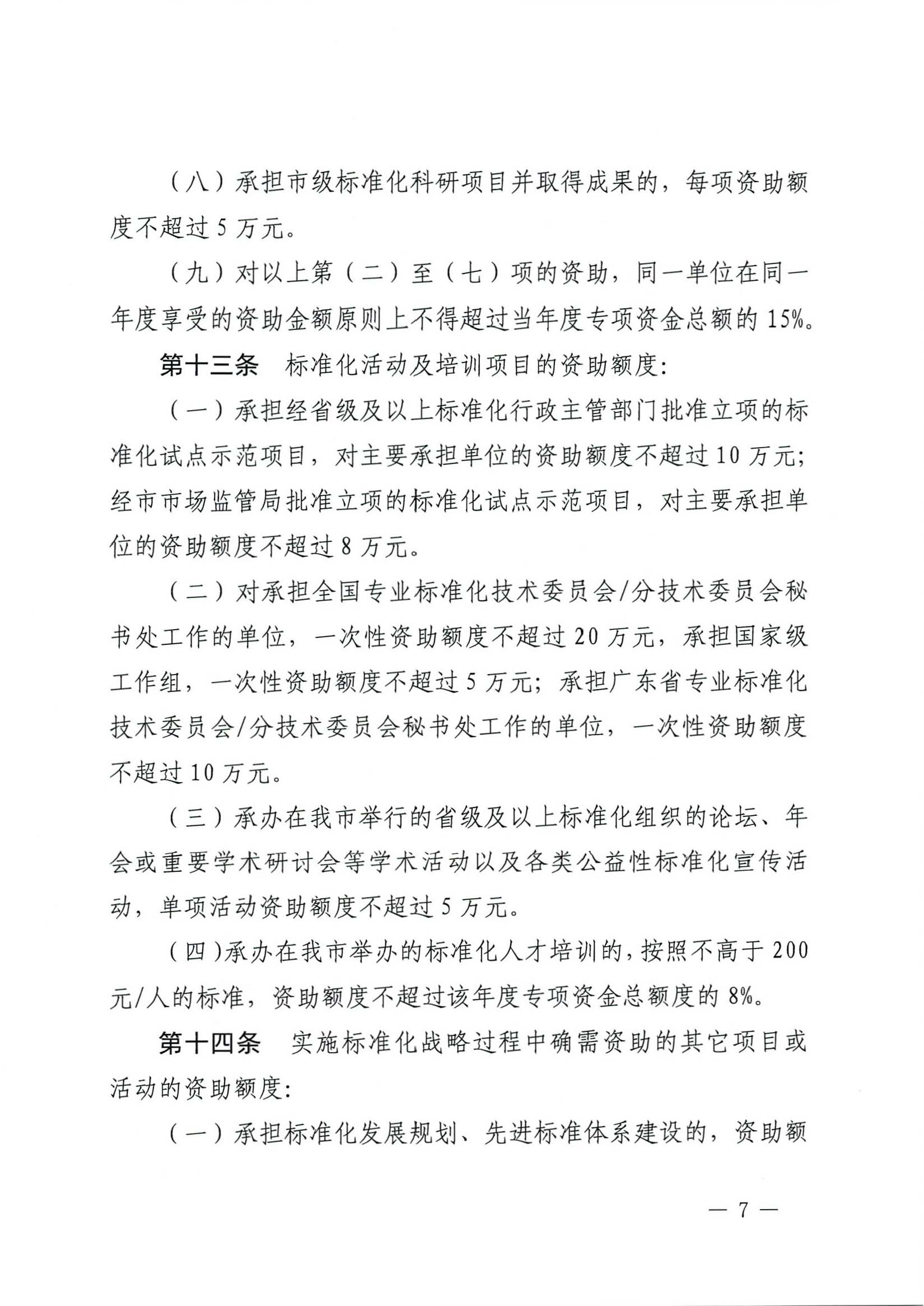
肇庆市市场监督管理局关于印发《肇庆市实施标准化战略专项资金管理办法》的通知-8.jpg
肇庆市市场监督管理局关于印发《肇庆市实施标准化战略专项资金管理办法》的通知-9.jpg
肇庆市市场监督管理局关于印发《肇庆市实施标准化战略专项资金管理办法》的通知-10.jpg
肇庆市市场监督管理局关于印发《肇庆市实施标准化战略专项资金管理办法》的通知-11.jpg
上一篇:广东省市场监督管理局关于征集2020年下半年省级地方标准制修订计划项目的通知 下一篇:商务部联合市场监管总局印发通知开展国家级服务业商贸流通标准化专项试点 返回列表